
YourFarm
At your fingertips
Problem Definition

Desire to raise animals, encountered by the lack of available space and resources

Difficulty finding healthy food

Lack of information regarding the provenience of our food
Our idea started from the concerns regarding the provenience and quality of the food products of animal origin in Romania. As we gathered information from research papers concerning the people of Romania, we observed that "nine out of ten Romanians have taken action in the last 12 months to have a healthier lifestyle" [1]. Not only that, but "more than eight in ten Romanians (83%) associate a healthy lifestyle with food" [1]. In view of food, paper [2] show that 53% of Romanians are eco-supporters, 11% eco-promoters whilst the others are indifferent towards this type of alimentation.
Our Solution

A virtual farm with fully auditable and transparent processes

Buy, manage and observe domestic animals and their products

The ability to traceback how end products were obtained
YourFarm is an online market where we enable users to buy farm animals that we take care of on the basis of a monthly subscription. The users will receive all the products directly from their animals. Also because most animals give more products than the user might need it enables the user to sell the extra products directly to us.

Customer Segment
Average
health-concerned consumers
Animal lovers
Butcher Shops & Markets
Restaurants & Coffee Shops
Average health-concerned consumers - After consulting our questionnaire, more than 75% of our respondents are concerned by the environment in which animals are raised, which most likely would have an impact in the product’s quality ([6]). Thus, by giving them a product which can be supervised by them, we could attract more and more customers of this type.
Butcher shops and markets - Most butcher shops would like to provide healthy food, and by having a guarantee that their products are of a properly healthy origin, they can attract more customers, thus gaining an advantage by collaborating with us.
Restaurants and Coffee shops - A study ([7]) concluded that Romanian consumers prove to be health conscious when choosing a restaurant. Taking that into consideration, restaurants and coffee shops are taking a steep shift towards the growing healthy food trends to increase their sales.
Animal lovers - Our idea may appeal to people who love farm animals and want to have the experience of watching the raising of their own animal through our platform.
Our main customer segment should be any person which is health concerned, between 23 and 50 years old ([8]), with an above average monthly income, because at that age you start getting more concerned about your food intake, and your income could cover the costs of bio food, which is naturally more expensive than the average, factory-farm produced food. After analyzing our four main customer branches, we can be sure that our product would appeal to these types of people by providing healthy products and the feeling that they are a true e-farmer.
Competition




During our research analyzing the state of the art in this area, we have found the following possible competitors with their advantages and their lacking parts that we succeed in covering within our solution.
Lăptăria cu caimac - sells various healthy dairy products from their own farm, being involved in the whole process. There are two key differences: one would be the fact that we cannot cover their variety of products, the other being the fact that we offer customers the possibility of choosing their own animal to monitor and produce for them.
VerdeFood - is a bridge between farmers and possible buyers, where you can either get specific products from farms, or as a farmer, you can sell your products to those customers. We have a similar approach, but we give the customer the feeling that he is a real farmer.
Appenzellerland - covers the same principal idea as ours: cow rentals. The main difference is the availability of their business concerning our customer segment (Romanians) as it is based in Switzerland. Apart from that, the owner of this business offers only the possibility of visiting the rented cow at specific timeframes, while we offer 24/7 online monitoring.
Vreau din România - It is more of a campaign from Kaufland where customers are encouraged to buy alleged romanian-produced products. Based on our research, given the fact that people are not that trustful in this kind of label, we can assure customers that the products that they receive from us are 100% Romanian.
Advantages Over Competition
You can easily traceback all products to the animals that produced them
You actually own farm animals
You can observe all processes of the farm
You can place the products obtained from your animals on the marketplace and receive a percentage of their sells
You can visit your animals and our farm
Key Metrics
Acquisition
- clicked 'See Animals' button
- reached the list of animals
Main key metric
Activation

Active subscriptions
Internal market growth

Active subscriptions






Cost of
customer
aquisition
Customer
loyalty
Net Profit Margin
Monthly website traffic





Retention
Revenue
Number of users that clicked the 'See animals' button (the most important metric) -> This shows us what percentage of the users are truly interested in what we offer, being the gateway to our e-farm world.
Number of users that entered the website -> We need to be sure that people are constantly checking our website.
Number of users that created an account -> By analyzing this, we can get a birds-eye view on how many users are interested in our product.
Active subscriptions ->This is a more revenue-oriented metric, but it also shows us whether we need to expand our farm or not.
Market growth -> Shows us how many users are interested in buying eco products from our online store, rather than owning an animal.
Number of users that rebuy a subscription -> We need to be careful not to burn through all of our potential customers and to retain as many of them
Cost Structure
When taking into consideration our solution, we have devided the costs it would imply in two categories:
Farm And Animal Maintenance | Corporate Costs |
Land for the farm | Office workers salaries |
Animal acquisition | Marketing & Sales |
Veterinary fees | Taxes |
Animal nutrition | Software Licenses |
Farm Infrastructure | Servers and Domain Registration |
Farm workers salaries | |
Transport costs |
Key Features - Revenue Streams
Questionnaires
After reviewing the feedback received and reconsidering our customer segment we restructured our questionnaire in order to have only specific and relevant questions for our area of interest:
Our questionnaire has two sections, make sure to check out both of them!
You need to answer the ones from the first page in order to reach the second one.
First Round Of Interviews - Questions
First Round of Interviews




Second Round Of Interviews - Questions
After reviewing the feedback received and reconsidering the information we want to gather from the interviews, we have modified our most important questions.

Transcript of this interview here

Transcript of this interview
and 2 others that couldn't be recorded here
Conclusions After Insights

Andrei M. :
"I look for eco-bio food (meat, cheeze, eggs) because they are healthier."
Diana T. :
"I prefer buying animal products from markets and specialised stores (butcheries) because they are tastier, healthier and I trust the vendors more"
Octavian B. :
"Meat from a butcher's or from my own production is a big plus"

Victor G. :
"I buy everything of animal provenience from the butchery and markets as it is of better quality, has better taste, smell and visibility of the process behind"
Octavian G. :
"I don't buy bio food. First of all, I think it is expensive. Second of all, I think it is a scam."

Diana T. :
"I buy my food (milk, eggs, cheese) from supermarkets out of comodity once every two weeks in bigger quantities."

Daniel R. :
"I buy food from supermarkets out of comodity. I would prefer specialised stores but I don't have them around my house or my daily paths."
Andrei M. :
"I would like to buy from specialised stores but I don't have enough time and it is more convenient to buy from supermarkets."
Stefan T. :
"I am always careful of what I buy. Recently I bought an eco-bio egg formwork and all of them were with two yolks. I don't trust this label because it seems that anyone can obtain it easily."
Octavian G. :
"I have found local milk producers and I have observed that it has a more natural taste, so I try to buy more from them."
Are we ready for Customer Validation? If we are to analyze, one of the biggest issues of our possible customers is time, most of them being forced to use supermarkets due to convenience issues. So, by offering them a platform in which they can own an animal, whose products would be delivered at their doorstep, we can eliminate this time restriction. Another problem would be making them sure that what we give to them is really freerange, thus we offer them a way to monitor their animals 24/7. Both of these options also make it easier for people to obtain eco food. All things considered, we believe we are ready to pitch our idea to possible customers.
User Persona

User Stories
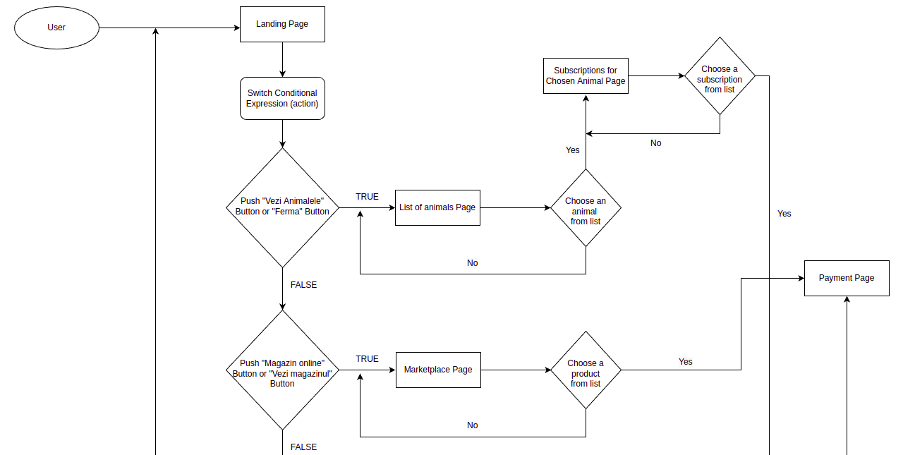
User Flow


Wireframes
Landing Page








Authentication


Dashboard


Farm






Selected Animal - Subscriptions


Online Store


Subscriptions


Flow
Below is a Figma "prototype" preview in which the wireframes are linked together accordingly. In order to see the flow of the pages, there are two possible actions: click (over elements like buttons and texts with hyperlink) and drag (between screens of the same page).
If you find it difficult to use this preview, you can see below a short tutorial of its usage applied on our project:
Behind the scenes, this is what it looks like:



Showing Our Product To The World

In order to attract many potential users before the launch, we have set up all our buttons to redirect the user to a form page in which they enter their e-mail, thus getting them subscribed to a newsletter which keeps them updated and hyped about our product.
Getting Our Metrics
We used the folllowing:





Emails registered in Formspree


Conclusions For Metrics
As we can see from our collected data, we have a small number of people at least curious in our product. Although it might seem insignificant, it gives us hope that when we have a fully developed product, we would get more traffic on our page.
From an UX perspective, we can also see that with little exceptions, our potential customers have a good intuition on our desired user flow.
Attracting Our Customers
We have started our marketing campaign by trying to reach the potential customers that are closer to our age group, by posting a sneak peek of our page using Instagram Stories.
We have created an Instagram account for our product where we would start posting updates about our product [9].



Even though we have tried the Instagram approach, we haven't ignored the opportunities of Facebook (Facebook Marketplace, Facebook groups, Facebook posts). We have also created a Facebook page for our product which will be shared, along with our website, on different farm-related and eco-food groups.










Bibliography
Our Team
Stefan Toma
Frontend Developer
Paula-Diana Andronic
Frontend Developer
Ciprian Stănilă
DevOps Engineer
Ioana-Andreea Macovei
UI/UX Designer